******365英国上市(集团)有限公司-Official website
我校十三部作品获评全区高校廉洁教育系列活动优秀作品
日期: 2023-11-10 信息来源: 点击数:

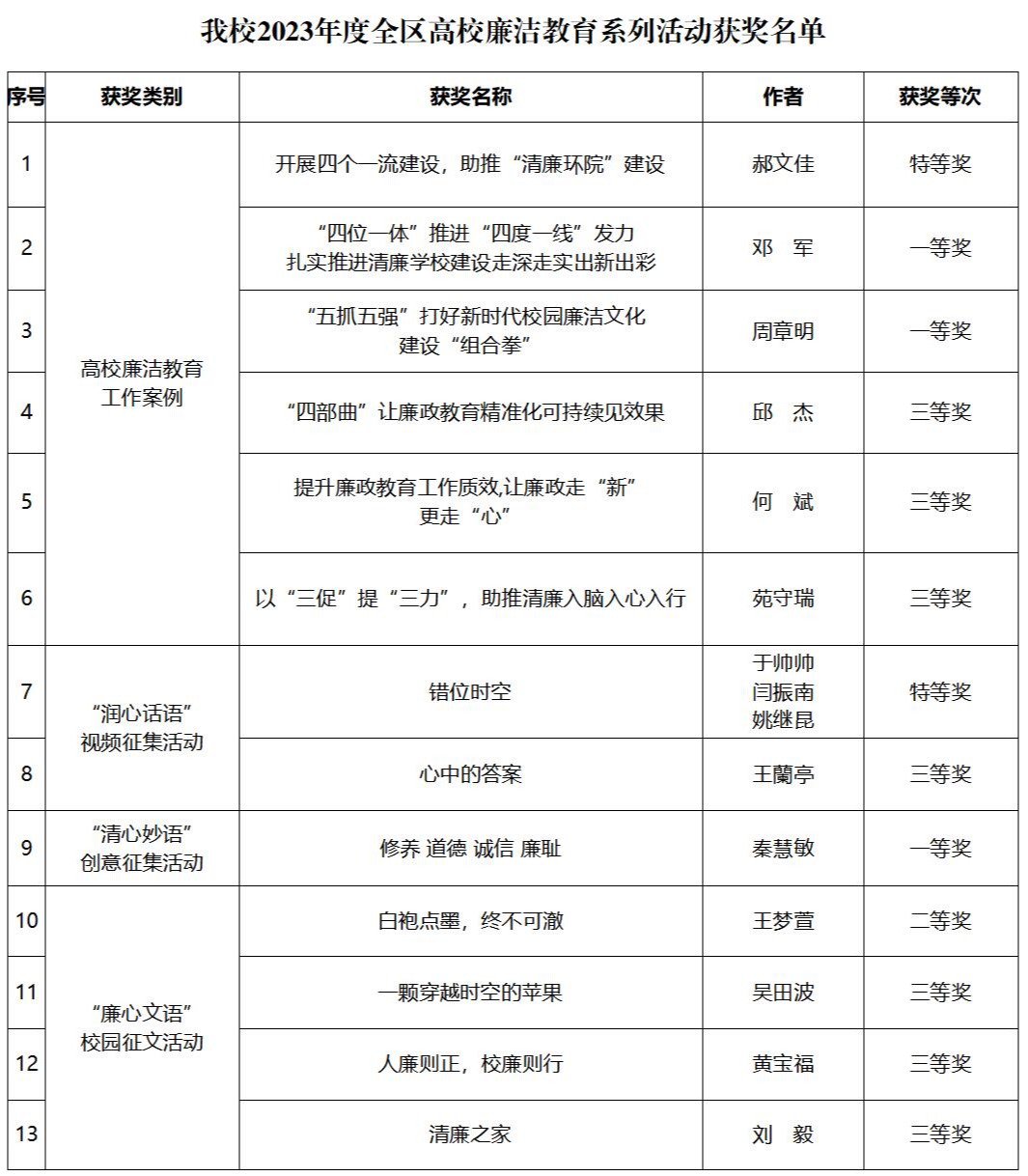
       近日,自治区党委教育工委办公室发布《关于公布2023年度全区高校廉洁教育系列活动评选结果的通知》(桂教工委办 〔2023〕147 号),我校选送的作品在全区高校廉洁教育系列活动评选中共获各级奖项13项,其中:荣获高校廉洁教育工作案例特等奖1个、一等奖2个、三等奖3个;“润心话语”视频征集特等奖1个、三等奖1个;“清心妙语”创意征集一等奖1个;“廉心文语”校园征文二等奖1个、三等奖3个,获奖总数在全区高校名列前茅。

  本次组织师生广泛参与廉洁教育系列活动优秀作品创作、评选,是我校认真贯彻落实习近平总书记关于廉洁文化建设的重要论述和中央《关于加强新时代廉洁文化建设的意见》要求,落实自治区党委、政府关于大力推进清廉学校建设的决策部署,精准把握清廉学校建设的着力点,把加强廉洁文化建设作为一体推进不敢腐、不能腐、不想腐的基础性工程抓紧抓实抓好的具体行动。为推出精品、争创佳绩,学校纪委办提前谋划、先期开展了校级廉洁教育系列活动,精心开展了组织动员、作品收集、评审推荐等工作。通过组织此项活动,进一步丰富了廉洁教育宣传内容,创新了廉洁教育形式载体,在校园内营造了浓厚的廉洁氛围,起到了积极教育引导干部廉洁从政、教师廉洁从教、学生廉洁修身的作用,也充分展示了我校推进“清廉桂工”建设的成效。

undefined

我校十三部作品获评全区高校廉洁教育系列活动优秀作品


主办:自治区纪委监委驻英国上市公司365纪检监察组 英国上市公司365纪委        版权所有:365英国上市(集团)有限公司-Official website 

地址:中国广西桂林市建干路12号  联系电话:0773-5891506(屏风)    0773-8989709(雁山)        推荐浏览模式:1024x768(IE6.0及以上)